Visi dan Misi

Visi dan Misi Kantor Wlayah Kementerian Hukum

Visi Misi Presiden

Visi Presiden & Wakil Presiden

Visi pemerintahan Presiden Prabowo Subianto dan Wakil Presiden Gibran Rakabuming Raka adalah:

“Bersama Indonesia Maju, Menuju Indonesia Emas 2045.”

Visi ini menjadi arah besar pembangunan nasional yang memandu kebijakan dan perencanaan ke depan, termasuk dalam RPJMN 2025–2029 sebagai implementasi tahap awal menuju Indonesia Emas 2045.

Misi Presiden & Wakil Presiden

Untuk mendukung pencapaian visi di atas, pemerintah merumuskan delapan misi strategis yang dikenal dengan sebutan "Asta Cita", yaitu:

  1. Memperkokoh ideologi Pancasila, demokrasi, dan hak asasi manusia (HAM).
  2. Memantapkan sistem pertahanan keamanan negara dan mendorong kemandirian bangsa melalui swasembada pangan, energi, air, ekonomi kreatif, ekonomi hijau, dan ekonomi biru.
  3. Meningkatkan lapangan kerja yang berkualitas, mendorong kewirausahaan, mengembangkan industri kreatif, dan melanjutkan pengembangan infrastruktur.
  4. Memperkuat pembangunan sumber daya manusia (SDM), sains, teknologi, pendidikan, kesehatan, prestasi olahraga, kesetaraan gender, serta penguatan peran perempuan, pemuda, dan penyandang disabilitas.
  5. Melanjutkan hilirisasi dan industrialisasi untuk meningkatkan nilai tambah di dalam negeri.
  6. Membangun dari desa dan dari bawah untuk pemerataan ekonomi dan pemberantasan kemiskinan.
  7. Memperkuat reformasi politik, hukum, dan birokrasi, serta memperkuat pencegahan dan pemberantasan korupsi dan narkoba.
  8. Memperkuat penyelarasan kehidupan yang harmonis dengan lingkungan, alam, dan budaya, serta peningkatan toleransi antarumat beragama untuk mencapai masyarakat yang adil dan Makmur

 

Asta Cita Presiden

Sumber Gambar : www.setneg.go.id

 

Layanan Kantor Wilayah

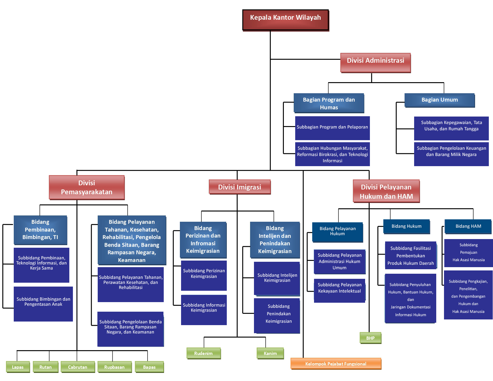
Struktur Organisasi

struktur

Tugas Pokok dan Fungsi

KANTOR WILAYAH

TUGAS

Kantor Wilayah mempunyai tugas melaksanakan sebagian tugas dan fungsi Kementerian Hukum dalam daerah provinsi berdasarkan kebijakan Menteri dan ketentuan peraturan perundang-undangan.

FUNGSI

Untuk melaksanakan tugas sebagaimana dimaksud diatas, Kantor Wilayah menyelenggarakan fungsi:

  1. Pengoordinasian perencanaan, pengendalian program, dan pelaporan.
  2. Pelaksanaan pelayanan di bidang administrasi hukum umum, kekayaan intelektual, dan pemberian informasi hukum.
  3. Fasilitasi perencanaan pembentukan dan perancangan Peraturan Daerah serta Peraturan Kepala Daerah.
  4. Pelaksanaan harmonisasi Rancangan Peraturan Daerah dan Rancangan Peraturan Kepala Daerah.
  5. Koordinasi dan pelaksanaan pengukuran kinerja pembangunan dan reformasi hukum di daerah.
  6. Pembinaan dan pengendalian pelaksanaan kerja sama, pemantauan, evaluasi, pembudayaan hukum, penyuluhan, konsultasi, dan bantuan hukum.
  7. Pengoordinasian dan pengendalian penilaian kepatuhan hukum pemerintah daerah.
  8. Koordinasi dan sinkronisasi analisis serta evaluasi hukum terhadap peraturan perundang-undangan pada instansi daerah.
  9. Fasilitasi pemantauan, peninjauan, analisis, dan evaluasi hukum terhadap peraturan perundang-undangan di daerah.
  10. Fasilitasi dan koordinasi pembinaan serta pengembangan jabatan fungsional bidang hukum di daerah.
  11. Pelaksanaan urusan administrasi di lingkungan Kantor Wilayah.

DIVISI PELAYANAN HUKUM

Divisi Pelayanan Hukum mempunyai tugas membantu Kepala Kantor Wilayah dalam melaksanakan sebagian tugas Kantor Wilayah di bidang pelayanan hukum berdasarkan kebijakan teknis yang ditetapkan oleh Direktorat Jenderal yang bersangkutan.

Divisi Pelayanan Hukum memiliki fungsi sebagai berikut:

  1. Pembinaan dan Pengendalian: Melakukan pembinaan serta pengendalian terhadap pelaksanaan tugas teknis di bidang pelayanan administrasi hukum umum dan kekayaan intelektual di daerah.
  2. Pelaksanaan dan Evaluasi: Melaksanakan kerja sama, pemantauan, evaluasi, serta penyusunan laporan terkait pelaksanaan tugas di bidang pelayanan administrasi hukum umum dan kekayaan intelektual di daerah.

Divisi Pelayanan Hukum terdiri dari:

  1. Bidang Pelayanan Administrasi Hukum Umum
  2. Bidang Pelayanan Kekayaan Intelektual
  3. Kelompok Jabatan Fungsional dan Jabatan Pelaksana

DIVISI PERATURAN PERUNDANG-UNDANGAN DAN PEMBINAAN HUKUM

Divisi Peraturan Perundang-undangan dan Pembinaan Hukum mempunyai tugas membantu Kepala Kantor Wilayah dalam melaksanakan sebagian tugas Kantor Wilayah di bidang pembentukan peraturan perundangundangan, pembinaan hukum, dan analisis kebijakan hukum di daerah, berdasarkan kebijakan teknis yang ditetapkan oleh Direktorat Jenderal dan Badan bersangkutan.

Berikut adalah teks yang telah dirapikan:

Divisi Peraturan Perundang-undangan dan Pembinaan Hukum menyelenggarakan fungsi sebagai berikut:

  1. Pembinaan dan pengendalian pelaksanaan tugas di bidang fasilitasi perencanaan pembentukan Peraturan Daerah dan Peraturan Kepala Daerah, fasilitasi perancangan Peraturan Daerah dan Peraturan Kepala Daerah, pelaksanaan harmonisasi Rancangan Peraturan Daerah dan Rancangan Peraturan Kepala Daerah, serta analisis dan evaluasi hukum terhadap peraturan perundang-undangan di daerah.
  2. Pembinaan dan pengendalian pelaksanaan tugas teknis di bidang perencanaan pembangunan hukum nasional, literasi hukum, penyuluh hukum, bantuan hukum, jaringan dokumentasi hukum, penyiapan bahan fasilitasi perencanaan dan penyusunan produk hukum daerah, serta bimbingan teknis di daerah.
  3. Pembinaan dan pengendalian pelaksanaan tugas di bidang analisis implementasi dan evaluasi kebijakan hukum, pendampingan penilaian indeks reformasi hukum pada pemerintah daerah provinsi dan kabupaten/kota, serta diseminasi dan sosialisasi hasil analisis strategi kebijakan hukum di daerah.
  4. Pelaksanaan kerja sama, pemantauan, evaluasi, dan penyusunan laporan pelaksanaan tugas di bidang fasilitasi perencanaan pembentukan Peraturan Daerah dan Peraturan Kepala Daerah, fasilitasi perancangan Peraturan Daerah dan Peraturan Kepala Daerah, pelaksanaan harmonisasi Rancangan Peraturan Daerah dan Rancangan Peraturan Kepala Daerah, serta analisis dan evaluasi hukum terhadap peraturan perundang-undangan di daerah.
  5. Pelaksanaan kerja sama, pemantauan, evaluasi, dan penyusunan laporan pelaksanaan tugas di bidang pembangunan hukum, literasi hukum, penyuluh hukum, bantuan hukum, jaringan dokumentasi hukum, penyiapan bahan fasilitasi perencanaan dan penyusunan produk hukum daerah, dan bimbingan teknis di daerah.
  6. Pelaksanaan kerja sama, pemantauan, evaluasi, dan penyusunan laporan pelaksanaan tugas di bidang analisis implementasi dan evaluasi kebijakan hukum, pendampingan penilaian indeks reformasi hukum pada pemerintah daerah provinsi dan kabupaten/kota, serta diseminasi dan sosialisasi hasil analisis strategi kebijakan hukum di daerah.
  7. Pelaksanaan fasilitasi dan koordinasi pembinaan dan pengembangan jabatan fungsional bidang hukum di daerah.

Divisi Peraturan Perundang-undangan dan Pembinaan Hukum terdiri atas jabatan fungsional dan jabatan pelaksana.



Laporan Harta Kekayaan Pimpinan

KANTOR WILAYAH KEMENTERIAN HUKUM
DAERAH ISTIMEWA YOGYAKARTA
PikPng.com school icon png 2780725   Jl. Gedongkuning No.146, Kota Yogyakarta, Daerah Istimewa Yogyakarta 55171
PikPng.com phone icon png 604605   +6811-2640-146
PikPng.com email png 581646   Email Kehumasan
    kanwiljogja@kemenkum.go.id
PikPng.com email png 581646   Email Pengaduan
    kanwiljogja@kemenkum.go.id

 

Facebook Kemenkum DIY   X Kemenkum DIY   Instagram Kemenkum DIY   Tiktok Kemenkum DIY   Youtube Kemenkum DIY   RSS Kemenkum DIY
Kantor Wilayah Kementerian Hukum
Daerah Istimewa Yogyakarta
Copyright © 2025 Pusat Data dan Teknologi Informasi
logo besar kuning
 
KANWIL KEMENKUM
DAERAH ISTIMEWA YOGYAKARTA


  twitter kemenkumham   instagram kemenkumham   linked in kemenkumham   Youtube kemenkumham   rss kemenkumham

  Jl. Gedongkuning No. 146, Rejowinangun, Kec. Kotagede, Yogyakarta, Daerah Istimewa Yogyakarta 55171
PikPng.com phone icon png 604605   08112640146
PikPng.com email png 581646   kanwiljogja@kemenkum.go.id
PikPng.com email png 581646   kanwiljogja@kemenkum.go.id

Laman Resmi Kantor Wilayah
Kementerian Hukum Daerah Istimewa Yogyakarta
Copyright © 2025 Pusat Data dan Teknologi Informasi
Kementerian Hukum RI